您的位置:控制工程论坛网论坛 » 教程与手册 » Protel98电路仿真的基本步骤

water

water   |   当前状态:离线

总积分:882  2026年可用积分:0

注册时间: 2006-06-09

最后登录时间: 2007-01-25

空间 发短消息加为好友

Protel98电路仿真的基本步骤

water  发表于 2006/6/13 16:51:52      952 查看 0 回复  [上一主题]  [下一主题]

手机阅读

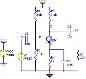
以基本放大器的时域(暂态)分析为例
1、添加仿真元件库
本例添加的仿真元件库路径在:Client98SchLibrarySymbols.lib
2、放置仿真元器件
方法和绘制Sch原理图一样
3、放置电源或信号源
方法1:用菜单SimulateSource下的命令

方法2:用仿真电源工具条中的命令(执行菜单命令ViewToolbarsSimution Sources命令来切换) 。本例用+12V的电源和10K、1mV的正弦信号。
4、设置节点
方法1、用PlaceNet Label命令;
方法2、用画线工具条中的Net命令(执行菜单命令
ViewToolbarsWrings Tools命令来切换)。

 

最好,电路如下:

5、启动仿真
本例进行时域(暂态)模拟,所以执行SimulateSetup SimulatorTransient命令,即

6、进行仿真设置。在上一步骤中弹出“时域分析对话框”:

 

其中:
Duration(s):指时域分析结果显示的时间长度。一般显示信号三、四个周期的波形比较合适。
Display(s):指相邻显示点的时间间隔。
Start(s):显示起始时间,缺省为0。
Run:单击该按钮,程序开始进行时域分析。
最后得到仿真结果:

 

 

1楼 0 0 回复